倉頡之友
康熙与倉頡
主頁 自學 倉頡字典 康熙字典體

倉頡平台2022 網上輸入法 九萬漢字

論壇 聯絡 康熙字典網上版 捐助本站
「翼」字之校對與研究 - 康熙字典校對與考證 - 康熙字典与倉頡之友 - Powered by Discuz!



 找回密碼
 注册
查看: 84|回復: 0

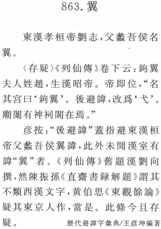
「翼」字之校對與研究

[複製鏈接]
發表於 18-5-2021 10:14:46 | 顯示全部樓層 |閱讀模式
謹邀諸位參與《康熙字典》所收此字之校對、考證與交流。
發表於 8-4-2026 14:31:26 | 顯示全部樓層
鉤翼夫人 鉤弋夫人
2026-04-08_140402.jpg
2026-04-08_141625.jpg


您需要登錄後才可以回帖 登錄 | 注册

本版積分規則

Archiver|手機版|小黑屋|康熙字典与倉頡之友

GMT+8, 17-4-2026 10:02 PM , Processed in 0.013406 second(s), 8 queries , File On.

Powered by Discuz! X3.5

© 2001-2026 Discuz! Team.

快速回復 返回頂部 返回列表






倉頡之友 .自學倉頡輸入法    1997 - 2026   
馬來西亞    https://www.chinesecj.com
姐妹站:康熙字典網上版