倉頡之友
康熙与倉頡
主頁 自學 倉頡字典 康熙字典體

倉頡平台2022 網上輸入法 九萬漢字

論壇 聯絡 康熙字典網上版 捐助本站
「統」字之校對與研究 - 康熙字典校對與考證 - 康熙字典与倉頡之友 - Powered by Discuz!


 找回密碼
 注册
查看: 359|回復: 1

「統」字之校對與研究

[複製鏈接]
發表於 18-5-2021 10:14:46 | 顯示全部樓層 |閱讀模式
謹邀諸位參與《康熙字典》所收此字之校對、考證與交流。
發表於 26-1-2026 10:25:17 | 顯示全部樓層
今都城克成,宜有美名。朕方統一天下,君臨萬邦,可以「統萬」為名。
1.jpg
北周明帝小名「統萬突」。生於統萬城,因以名焉。
2.jpg
統萬、統萬突、吐萬突
3.jpg
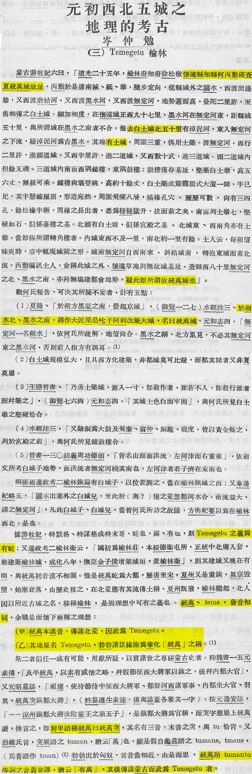
「統萬」殆「tumantu」等詞之音義兼譯,猶云「有萬」。
4.jpg
古之「統萬城」,是用女真語和蒙古語的「萬(tuman)」做的地名。
5.jpg


您需要登錄後才可以回帖 登錄 | 注册

本版積分規則

Archiver|手機版|小黑屋|康熙字典与倉頡之友

GMT+8, 23-5-2026 07:37 AM , Processed in 0.018144 second(s), 9 queries , File On.

Powered by Discuz! X3.5

© 2001-2026 Discuz! Team.

快速回復 返回頂部 返回列表






倉頡之友 .自學倉頡輸入法    1997 - 2026   
馬來西亞    https://www.chinesecj.com
《姐妹站》:康熙字典網上版