倉頡之友
康熙与倉頡
主頁 自學 倉頡字典 康熙字典體

倉頡平台2022 網上輸入法 九萬漢字

論壇 聯絡 康熙字典網上版 捐助本站
「𢱢」 - 康熙字典研究 - 康熙字典与倉頡之友 - Powered by Discuz!



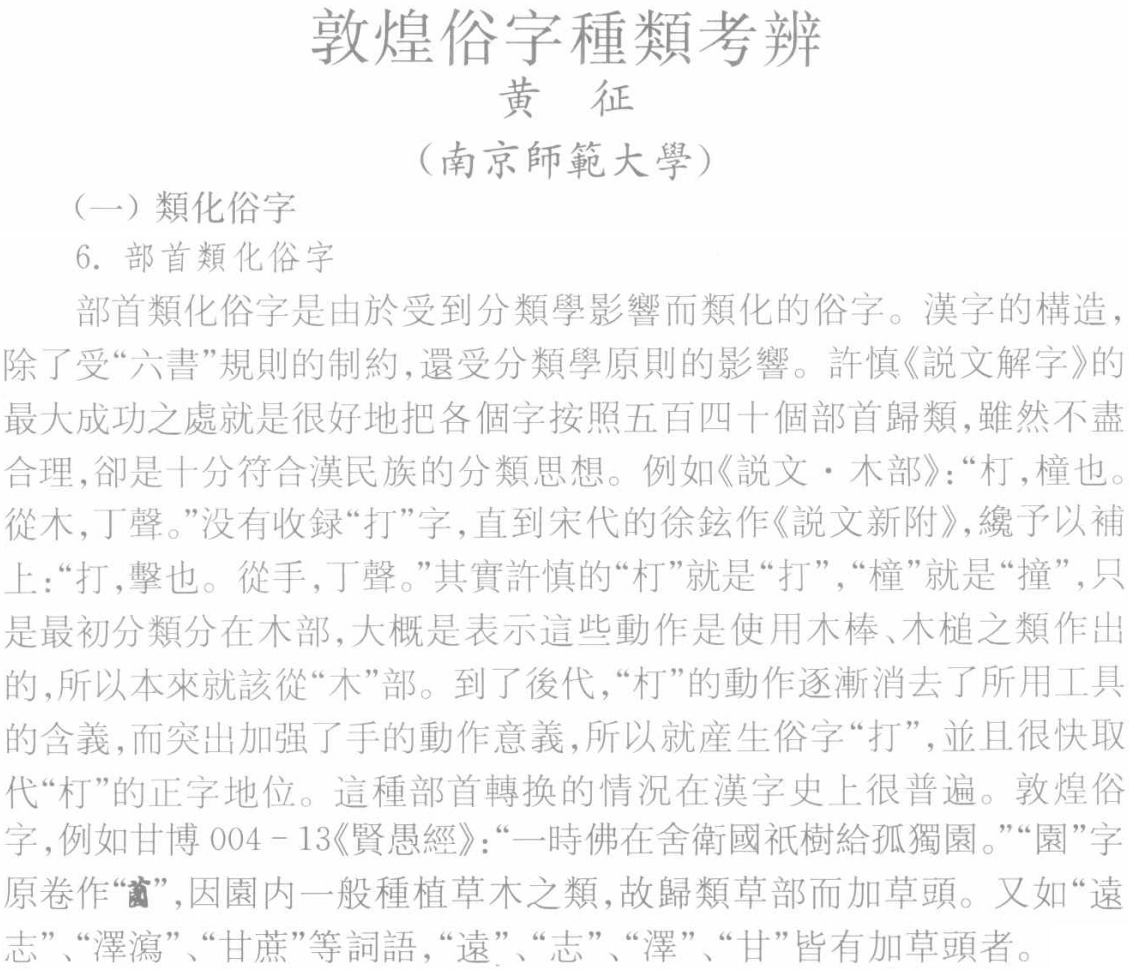
 找回密碼
 注册
查看: 231|回復: 0

「𢱢」

[複製鏈接]
發表於 2-12-2025 11:15:09 | 顯示全部樓層 |閱讀模式
「摸索」部首類化作「摸𢱢」

2025-12-02_111019.png
部首類化.png
您需要登錄後才可以回帖 登錄 | 注册

本版積分規則

Archiver|手機版|小黑屋|康熙字典与倉頡之友

GMT+8, 3-2-2026 09:55 PM , Processed in 0.029890 second(s), 10 queries , File On.

Powered by Discuz! X3.5

© 2001-2023 Discuz! Team.

快速回復 返回頂部 返回列表






倉頡之友 .自學倉頡輸入法    1997 - 2026   
馬來西亞    https://www.chinesecj.com
姐妹站:康熙字典網上版